Abstracts

Identifying Language Dysfunction Associated Pathological Brain Connectivity in Children with Epilepsy

Abstract number : 3.184
Submission category : 2. Translational Research / 2D. Models
Year : 2025
Submission ID : 530
Source : www.aesnet.org
Presentation date : 12/8/2025 12:00:00 AM
Published date :

Authors :
Xiwei She, PhD – Stanford University
Wendy Qi, BS – Stanford University
miguel Menchaca, BS – Stanford University
Kerry Nix, MS – University of Pennsylvania
Presenting Author: Fiona Baumer, MD – Stanford


Rationale: Language challenges are among the most disabling comorbidities of pediatric epilepsy. In self-limited epilepsy with centrotemporal spikes (SeLECTS), the most common focal pediatric epilepsy syndrome, widespread pathological hyperconnectivity is linked to poor language outcomes. We recently found that hyperconnectivity can be reduced in SeLECTS with repetitive transcranial magnetic stimulation (rTMS) [1]. Here, we use an unbiased data-driven estimation approach to identify which connectivity patterns are most predictive of poor language in order to develop logical targets for rTMS.

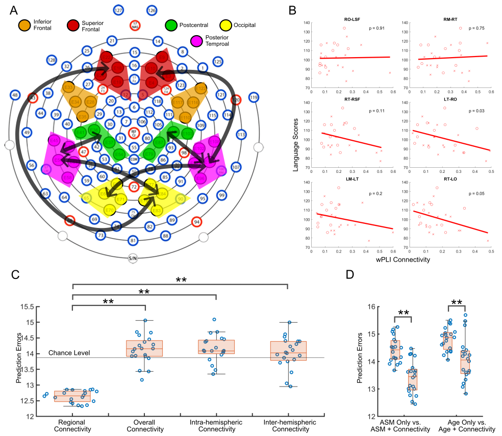
Methods: We analyzed resting-state high-density EEG from 27 children with SeLECTS (mean age: 10.1 ± 1.7 years; 74% male), estimating functional connectivity via the weighted phase lag index (wPLI) in the Beta band (13–30 Hz), which is responsive to rTMS. We selected five regions of interest (ROIs) per hemisphere — superior and inferior frontal, central motor, superior temporal, and occipital regions — to capture language- and epilepsy-related activity. Language was measured with the Comprehensive Test of Phonological Processing (CTOPP-2). We employed multivariate pattern analysis (MVPA) to evaluate whether connectivity predicts language performance and to identify which regions are most associated with language outcomes. We assessed whether connectivity explained variance in language beyond clinical factors (age, antiseizure medication [ASM] use), and compared connectivity between regions to global and hemisphere-averaged models to test for spatial specificity.

Results: Connectivity can be used to reliably predict variance in phonological awareness, providing additional information above that derived from age and antiseizure medication use. Connectivity models including all regions significantly outperformed global or hemisphere-averaged models, suggesting that specific regional connectivity patterns contribute to language dysfunction rather than it reflecting global dysfunction. Specifically, elevated bitemporal connectivity was associated with lower language scores.

Conclusions: Aberrant regional brain connectivity is strongly linked to language impairment in children with epilepsy. These findings suggest that EEG-based connectivity patterns may serve as biomarkers to guide targeted neurostimulation strategies, such as rTMS, aimed at improving language outcomes.

Funding: K23 Career Development Award (NINDS K23NS116110)

Translational Research