Abstracts

Selective Loss of Deep-layer Cortical Excitatory Neurons Driven by Interferon-γ-mediated Immune Responses in Rasmussen Encephalitis

Abstract number : 1.009
Submission category : 1. Basic Mechanisms / 1A. Epileptogenesis of acquired epilepsies
Year : 2025
Submission ID : 832
Source : www.aesnet.org
Presentation date : 12/6/2025 12:00:00 AM
Published date :

Authors :
Presenting Author: Zheng Chen, MD – Sanbo Brain Hospital, Capital Medical University

Chongyang Tang, MD,PhD – Sanbo Brain Hospital, Capital Medical University
Xiongfei Wang, MD,PhD – Sanbo Brain Hospital, Capital Medical University
Woo-ping Ge, PhD – Chinese Institute for Brain Research, Beijing
Guoming Luan, MD,PhD – Sanbo Brain Hospital, Capital Medical University

Rationale: Rasmussen encephalitis (RE) is an exceptionally rare neurological disorder characterized by progressive unilateral cerebral atrophy and refractory epilepsy, predominantly affecting pediatric patients. Current treatment primarily involves hemispheric resection surgery, significantly impacting patients' lives. The rarity and complexity of RE have hindered comprehensive studies, leaving its pathogenic mechanisms poorly understood. Our institution maintains one of the largest patient cohorts worldwide, providing a unique opportunity to investigate the cellular and molecular mechanisms of RE pathogenesis.

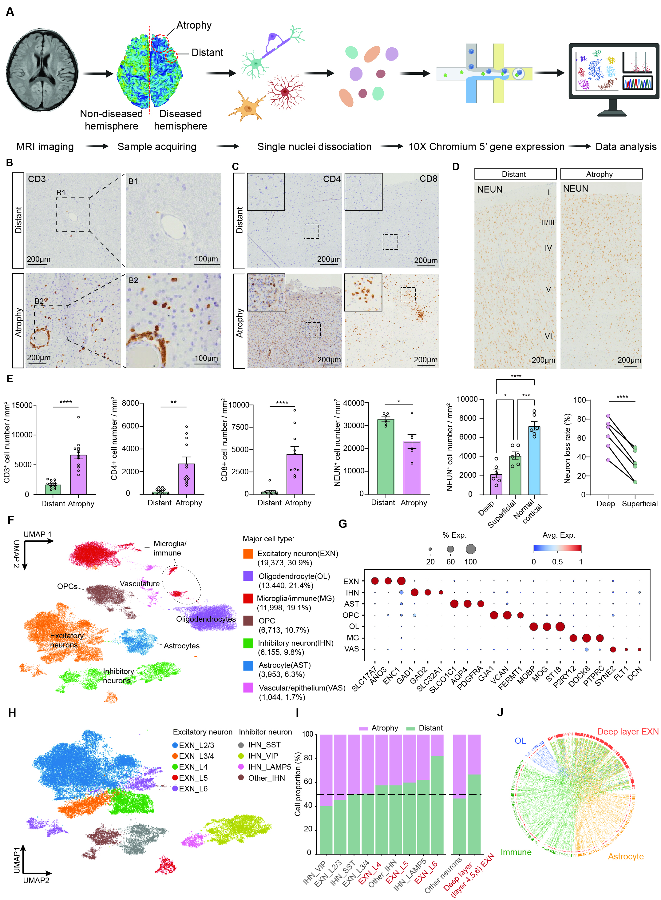
Methods: Brain tissue samples were collected from both severely atrophied and less-affected cortical regions within the same hemisphere of patients undergoing hemispheric surgery for RE. Immunohistochemistry and immunofluorescence assays validated histopathological changes. Single-cell and single-nucleus RNA sequencing were employed to profile cell-type specific transcriptional landscapes. Data analysis utilized the Python-based package Scanpy for computational analysis and cell-type annotation.

Results: By comparing severely and mildly affected cortical regions from the same individuals, we constructed a comprehensive cellular atlas of RE pathology. We observed significant and selective depletion of excitatory neurons in deep cortical layers (layers IV–VI) in severely atrophic regions. Mechanistic analyses revealed interferon-γ (IFNγ) as a critical cytokine driving disease progression. IFNγ, predominantly secreted by infiltrating CD8+ cytotoxic T lymphocytes, induced microglia to transition into a distinctive pro-inflammatory phenotype, termed interferon-responsive microglia (IRM). These IRMs were characterized by robust interferon-related gene expression signatures and were uniquely enriched in severely atrophic regions. Through cell-cell communication analysis, we identified multiple ligand–receptor interactions between IRMs and deep-layer excitatory neurons that were associated with inflammatory signaling and cell death pathways. These findings suggest that IRMs may contribute to neuronal loss through pro-degenerative signaling mechanisms.

Conclusions: This study delineates a novel mechanistic link between adaptive immune responses and selective neuronal degeneration in RE. Specifically, we identified IFNγ secreted by CD8+ cytotoxic T cells as a crucial factor triggering the emergence of a distinctive population of microglia (IRM), which subsequently mediated selective loss of deep-layer excitatory neurons. These findings significantly enhance our understanding of RE pathophysiology and highlight IFNγ signaling as a promising therapeutic target for future interventions in RE.

Funding: 82471476/National Natural Science Foundation of China

Basic Mechanisms